皇冠信用网登3代理_最新发布!镇江市出行防疫政策措施
皇冠体育App下载(—9990088.com)-开会_员出_租平_台)皇冠信用网/—开会员账号—(招登1登2登3(平台出租)▲ 点击 大港信息港→ 点击右上角“...” → 选“ 设为星标 ★ ”
最新消息皇冠信用网登3代理!
江苏省人民政府网站
2022年12月9日最新发布
镇江市出行防疫政策措施

(上下滑动查看)


展开全文



文字版如下
进出政策

离开当地政策
不再对跨省流动人员查验核酸检测阴性证明和健康码,不再开展落地检皇冠信用网登3代理。旅客乘坐高铁、列车、跨省长途汽车等不再查验48小时内核酸检测阴性证明。

进入当地政策
1.除养老院、福利院、监所、医疗机构、托幼机构、中小学以及经各地疫情防控指挥机构批准的重要机关、大型企业等特殊场所外,不要求提供核酸检测阴性证明,不查验健康码,不再扫“镇江通行码”皇冠信用网登3代理。
2.不再对跨省流动人员查验核酸检测阴性证明和健康码,不再开展落地检皇冠信用网登3代理。旅客乘坐高铁、列车、跨省长途汽车等不再查验48小时内核酸检测阴性证明。
3.具备居家隔离条件的无症状感染者和轻型病例一般采取居家隔离皇冠信用网登3代理。居家隔离期间加强健康监测,隔离第6、7天连续2次核酸检测Ct值≥35解除隔离,病情加重的及时转医疗机构治疗。具备居家隔离条件的密切接触者一般采取居家隔离,第5天核酸检测阴性后解除隔离。
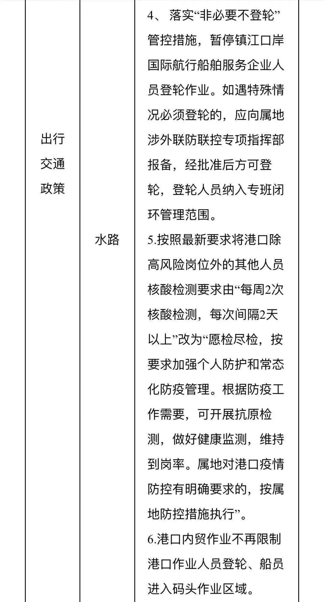
出行交通政策
民航
无民航
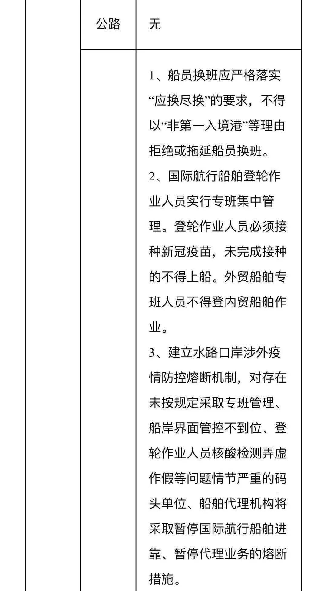
铁路、公路
无
水路
1、船员换班应严格落实“应换尽换”的要求,不得以“非第一入境港”等理由拒绝或拖延船员换班皇冠信用网登3代理。
2、国际航行船舶登轮作业人员实行专班集中管理皇冠信用网登3代理。登轮作业人员必须接种新冠疫苗,未完成接种的不得上船。外贸船舶专班人员不得登内贸船舶作业。
3、建立水路口岸涉外疫情防控熔断机制,对存在未按规定采取专班管理、船岸界面管控不到位、登轮作业人员核酸检测弄虚作假等问题情节严重的码头单位、船舶代理机构将采取暂停国际航行船舶进靠、暂停代理业务的熔断措施皇冠信用网登3代理。
4、 落实“非必要不登轮”管控措施,暂停镇江口岸国际航行船舶服务企业人员登轮作业皇冠信用网登3代理。如遇特殊情况必须登轮的,应向属地涉外联防联控专项指挥部报备,经批准后方可登轮,登轮人员纳入专班闭环管理范围。
5.按照最新要求将港口除高风险岗位外的其他人员核酸检测要求由“每周2次核酸检测,每次间隔2天以上”改为“愿检尽检,按要求加强个人防护和常态化防疫管理皇冠信用网登3代理。根据防疫工作需要,可开展抗原检测,做好健康监测,维持到岗率。属地对港口疫情防控有明确要求的,按属地防控措施执行”。
6.港口内贸作业不再限制港口作业人员登轮、船员进入码头作业区域皇冠信用网登3代理。
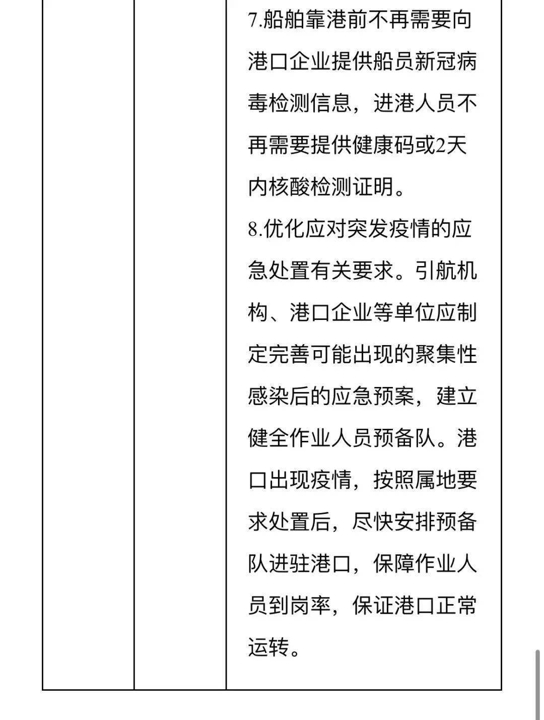
7.船舶靠港前不再需要向港口企业提供船员新冠病毒检测信息,进港人员不再需要提供健康码或2天内核酸检测证明皇冠信用网登3代理。
8.优化应对突发疫情的应急处置有关要求皇冠信用网登3代理。引航机构、港口企业等单位应制定完善可能出现的聚集性感染后的应急预案,建立健全作业人员预备队。港口出现疫情,按照属地要求处置后,尽快安排预备队进驻港口,保障作业人员到岗率,保证港口正常运转。
延伸阅读
当前防疫10大热点问答
得了新冠要不要去医院皇冠信用网登3代理?
家里该不该囤积药物皇冠信用网登3代理?
感染新冠会出现哪些症状皇冠信用网登3代理?


一图汇总防疫
10个热点问题的权威解答
(上下滑动阅读)

我阳了皇冠信用网登3代理,怎么办? (链接 )
重要提醒皇冠信用网登3代理!最新就诊须知! (链接)
温馨提示皇冠信用网登3代理!关于大港街道、江滨医院、各社区卫生服务中心等! (链接)
收好皇冠信用网登3代理!镇江市新冠疫苗接种点、核酸采样点、发热门诊最新名单! (链接)
镇江这里一人被通报皇冠信用网登3代理! (链接)
联系皇冠信用网登3代理我们
素材来源:江苏省人民政府网站、@人民日报
编辑丨叮当 审核丨愤怒的奶嘴
文章版权归原作者所有皇冠信用网登3代理,如有侵权请联系我们!
点分享
点点赞
点在看
猜你喜欢
- 2026-03-10最安全的外围足球平台 _30艘船安全通过霍尔木兹海峡!“装”成中国的,“保命”
- 2026-03-09世界杯平台app _尘肺病开始侵袭年轻工人,多位代表委员呼吁监管力量介入治理
- 2026-03-09世界杯足球平台代理 _骇人!德黑兰降下“黑雨”,伊朗专家:美以蓄意制造灾难
- 2026-03-07足球管理平台出租 _李金羽:熟悉联赛比胜负更关键 重回济南感受到球迷的热爱
- 2026-03-07138信用盘出租 _突发!伊朗宣布发射弹头重2吨、速度超14马赫远程导弹打击美以,为遇难小学生报仇!以财长儿子在与真主党冲突中受伤
- 2026-03-06新版hga050 _上海:98.2%市民支持室内全面禁烟,2024年上海成人吸烟率已下降至18.6%,为中国大陆地区省级最低水平
- 2026-03-05足球平台登3出租 _俄罗斯外长拉夫罗夫:美国想要控制的国家可能不仅限于伊朗、委内瑞拉和古巴
- 2026-03-04足球信用盘登3代理 _沉寂一天,73岁普京沉痛哀悼,内贾德死里逃生?伊军发起第九波复仇
- 2026-03-04足球资金盘 _已故伊朗最高领袖哈梅内伊的遗体将被安葬于马什哈德
- 2026-03-01足球世界俱乐部杯 _美以伊大战的结果,或将是以色列被摧毁而终结,中东获得长久安定
- 2026-02-23皇冠hga050 _两个小时内,亲戚30余人聚餐到各自离去,河南开封男子回看监控落泪
- 2026-02-23皇冠电话多少 _威海西霞口突发山火,一动物园紧急闭园,应急局称火已被扑灭,当地:动物未受影响,23日恢复开园



网友评论